登录
统一认证登录
首页
专业群资源库
在线课程
精品课程
数字教材
共享课程
智能体广场
资源中心
数据中心
数据监测
教学大数据
客户端
客户端
所属专业:
请选择专业
现代农业技术
园艺技术
农产品加工与质量检测
休闲农业经营与管理
园林技术
工程测量技术
建筑装饰工程技术
建筑室内设计
建筑工程技术
智能建造技术
工程造价
机械设计与制造
模具设计与制造
机电设备技术
机电一体化技术
工业机器人技术
无人机应用技术
新能源汽车技术
生物制药技术
高速铁路客运服务
汽车检测与维修技术
电子信息工程技术
物联网应用技术
计算机应用技术
计算机网络技术
软件技术
大数据技术
护理
康复治疗技术
婴幼儿托育服务与管理
金融服务与管理
大数据与财务管理
大数据与会计
中小企业创业与经营
市场营销
电子商务
网络营销与直播电商
现代物流管理
旅游管理
酒店管理与数字化运营
艺术设计
早期教育
学前教育
小学教育
小学语文教育
小学英语教育
小学科学教育
体育教育
健身指导与管理
社区管理与服务
智慧健康养老服务与管理
混合专业
公共课程专业
园林绿化
学前教育.
学前教育3+2
艺术设计3+2
大数据与会计3+2
公共课程
公共课
现代农业技术3+2
智能控制技术
学前教育2年制
旅游管理3+2
机电一体化技术3+2
公共选修课程
汉语言
业财数据应用与管理专业
会计
业财数据应用与管理
人工智能技术应用
公共文化服务与管理
智慧健康养老服务与管理(3+2)
汽车检测与维修技术3+2
所属课程:
请选择课程
媒体类型:
全部
文本类
图形/图像类
音频类
视频类
动画类
虚拟仿真类
PPT演示文稿
网页课件
富媒体
习题
试题
案例
其他素材
展开
收起
应用类型:
全部
专业标准
专业调研
行业标准
行业信息
技能竞赛
职业认证
专业资料
名师名家
课程标准
教学日历
教学设计
学习指南
教学录像
教学课件
工程录像
电子挂图
教学动画
教学案例
习题作业
实验/实训/实习
电子教材
文献资料
名词术语
模拟实训
学生作品
试卷
教学系统
教学音频
拓展阅读
其他
专业调研报告
专业人才培养方案
专业建设基本要求
行业法规
行业动态
职业标准
电子课件
说课录像
典型资源(企业案例、技术资料等)
参考文献
实训指导书
实训相关
企业培训
实践资源
展开
收起
×
温馨提示
请您先点击右上角登录
工作任务1:文件的基础操作(案例)
文件类型:rar
浏览次数:
0
次
下载次数:
0
次
文件大小:6.78KB
工作任务1:文件的基础操作(启用)
文件类型:pptx
浏览次数:
0
次
下载次数:
0
次
文件大小:15871.62KB
实施任务单:文件的操作
文件类型:pdf
浏览次数:
0
次
下载次数:
0
次
文件大小:900.11KB
阶段项目3:面向对象实现学生通讯录管理系统
文件类型:pdf
浏览次数:
0
次
下载次数:
0
次
文件大小:0.62KB
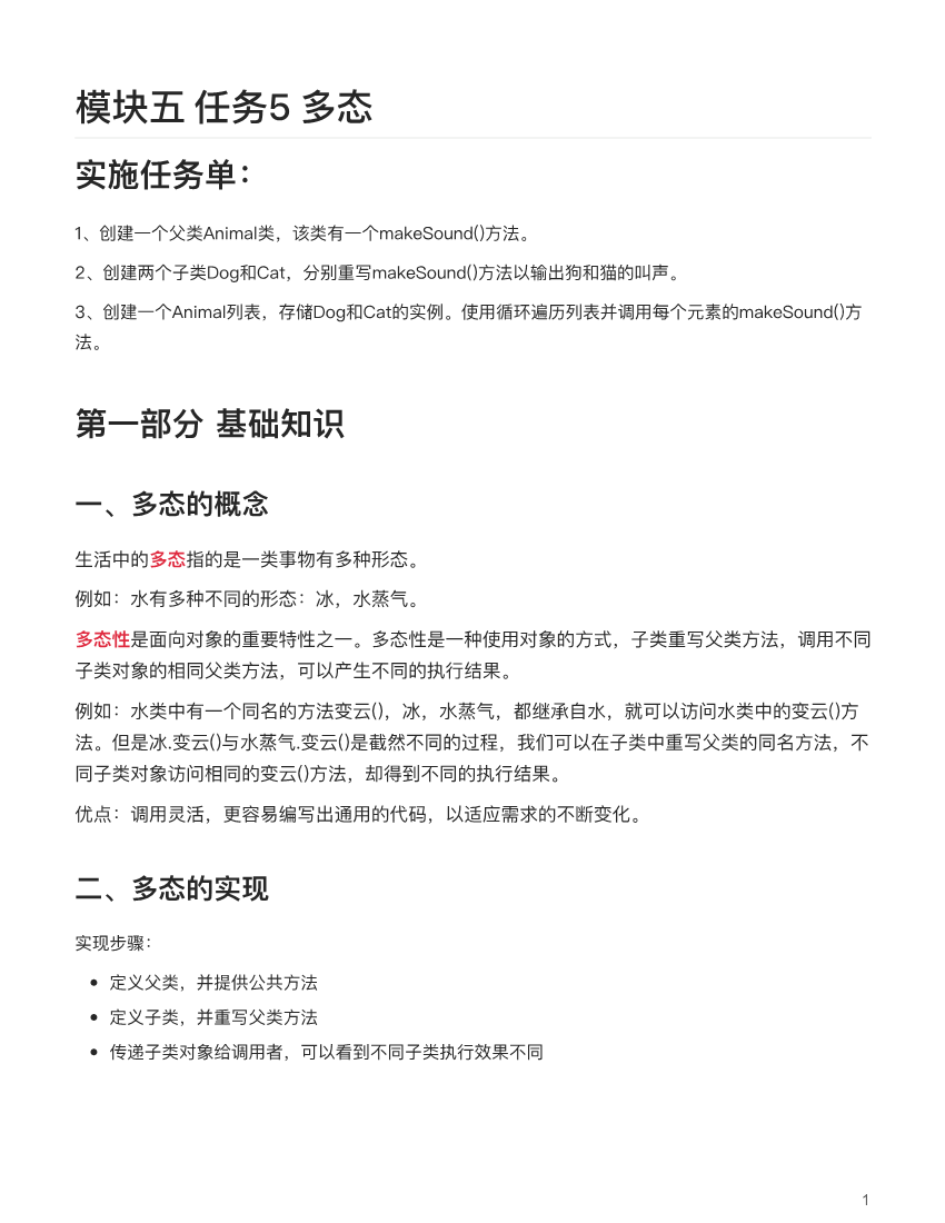
实施任务单:多态
文件类型:pdf
浏览次数:
0
次
下载次数:
0
次
文件大小:519.98KB
工作任务4:类的封装、继承和多态(案例)
文件类型:rar
浏览次数:
0
次
下载次数:
0
次
文件大小:30.4KB
工作任务4:类的封装、继承和多态【启用】
文件类型:pptx
浏览次数:
0
次
下载次数:
0
次
文件大小:17303.03KB
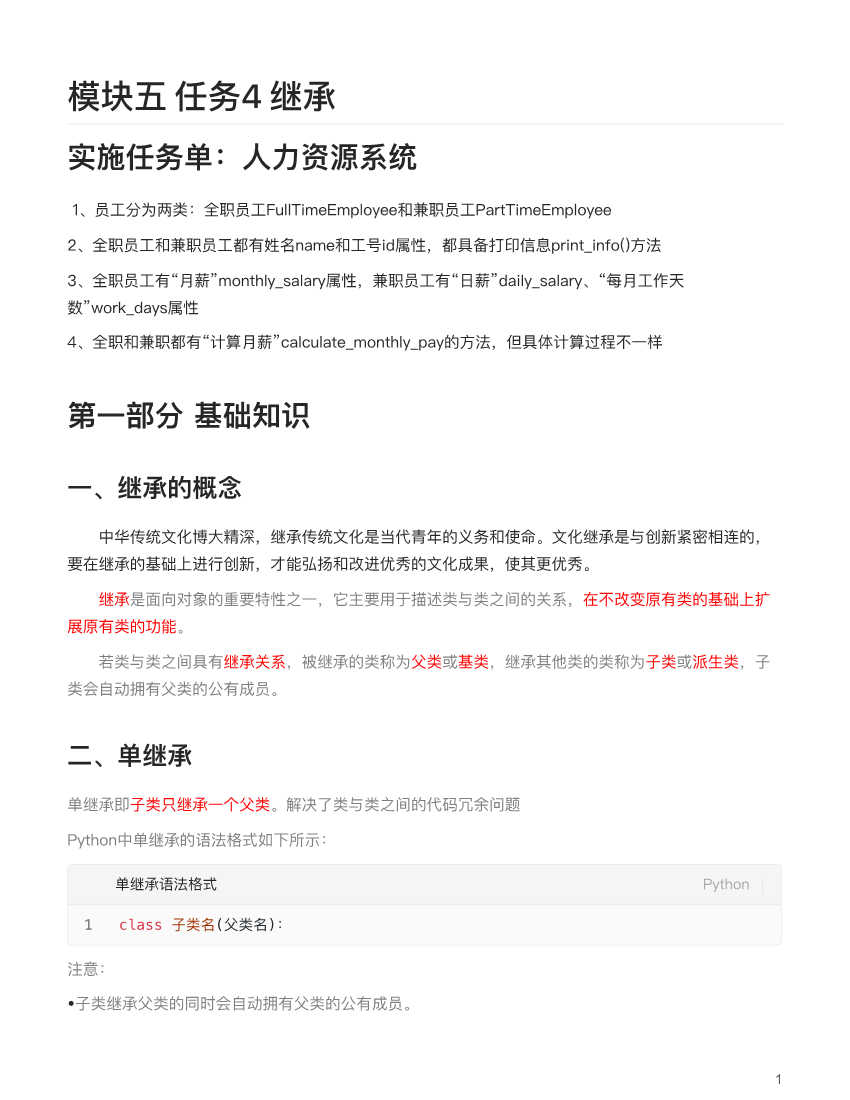
实施任务单:继承
文件类型:pdf
浏览次数:
0
次
下载次数:
0
次
文件大小:673.83KB
工作任务4:类的封装、继承和多态(案例)
文件类型:rar
浏览次数:
0
次
下载次数:
0
次
文件大小:2.85KB
工作任务4:类的封装、继承和多态【启用】
文件类型:pptx
浏览次数:
0
次
下载次数:
0
次
文件大小:16032.75KB
实施任务单:封装
文件类型:pdf
浏览次数:
0
次
下载次数:
0
次
文件大小:684.26KB
实施任务单:类的成员
文件类型:pdf
浏览次数:
0
次
下载次数:
0
次
文件大小:885.58KB
工作任务1 类与对象
文件类型:pptx
浏览次数:
0
次
下载次数:
0
次
文件大小:15945.59KB
实施任务单:面向对象
文件类型:pdf
浏览次数:
0
次
下载次数:
0
次
文件大小:1247.85KB
阶段项目2:学生通讯录管理系统(函数版)
文件类型:pdf
浏览次数:
0
次
下载次数:
0
次
文件大小:631.41KB
模块3 任务5 Python模块
文件类型:pptx
浏览次数:
0
次
下载次数:
0
次
文件大小:18.94KB
实施任务单:Python模块
文件类型:pdf
浏览次数:
0
次
下载次数:
0
次
文件大小:3034.13KB
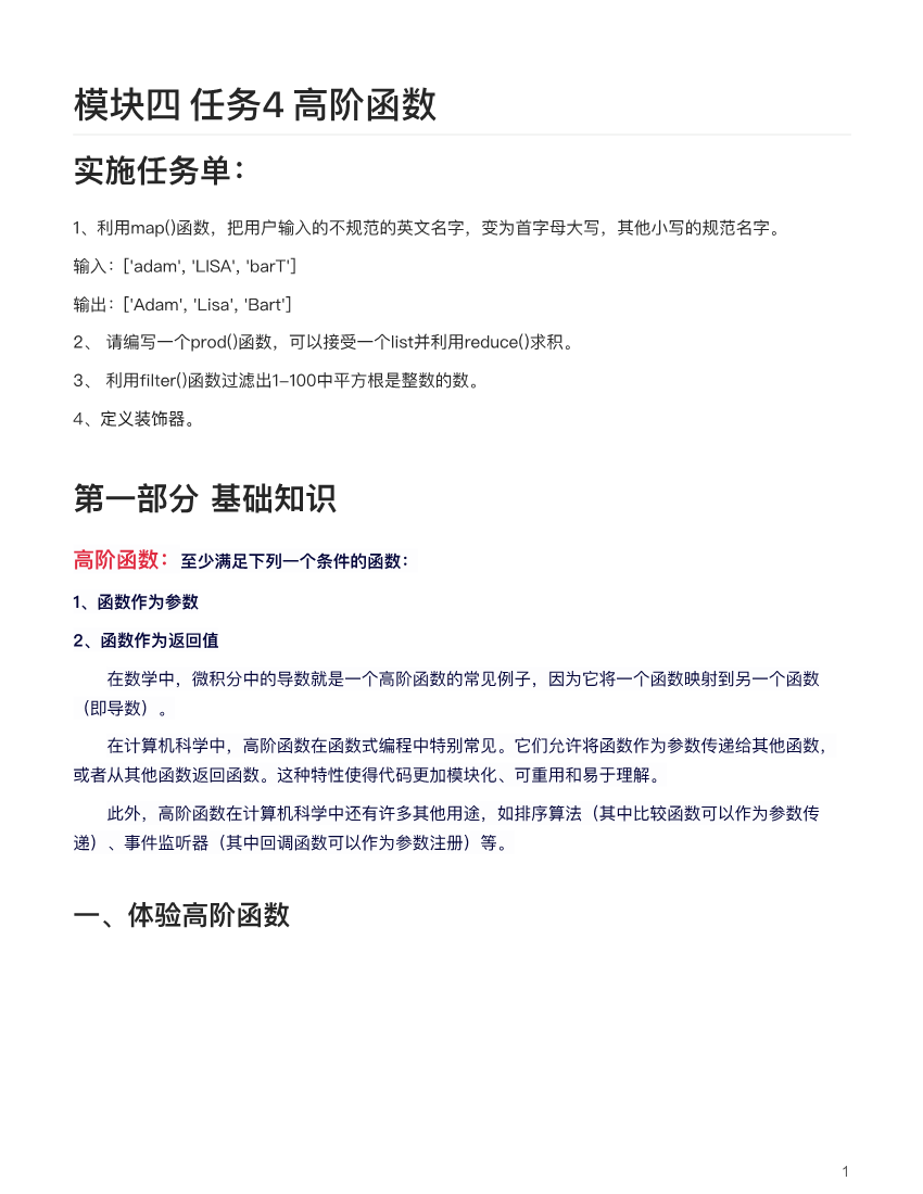
实施任务单:高阶函数
文件类型:pdf
浏览次数:
0
次
下载次数:
0
次
文件大小:909.89KB
模块3 任务3 递归函数与匿名函数
文件类型:pptx
浏览次数:
0
次
下载次数:
0
次
文件大小:17.81KB
实施任务单:递归函数和匿名函数
文件类型:pdf
浏览次数:
0
次
下载次数:
0
次
文件大小:1090.98KB
共有
4117
个记录
63/206页
<<
<
60
61
62
63
64
65
66
>
>>
到第
页
京公安网备11010502050899号 Copyright © 2022-2030 . All rights reserved.
京ICP备17074418号-6
信息系统安全等级保护备案证明